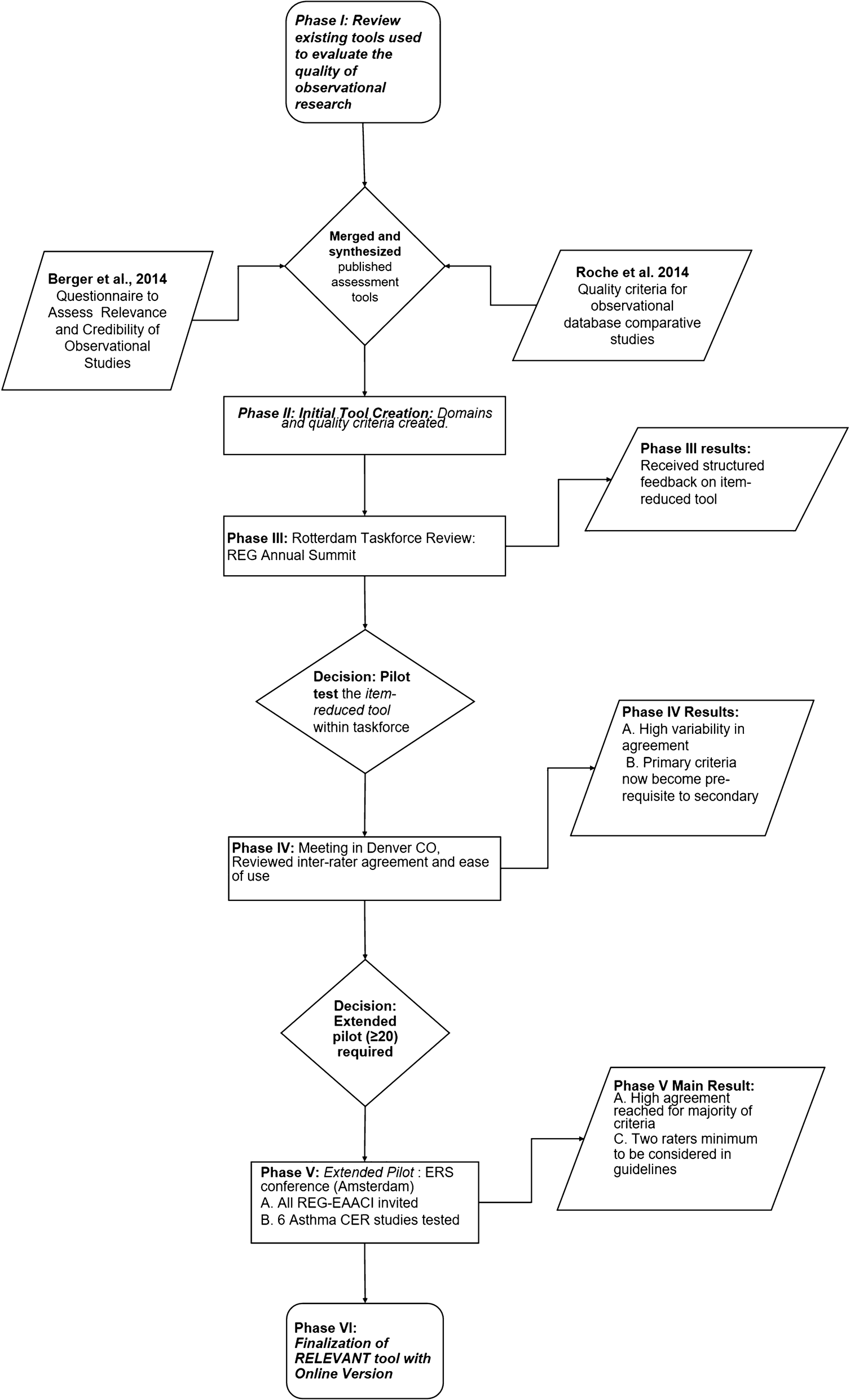
Fig. 1From: The REal Life EVidence AssessmeNt Tool (RELEVANT): development of a novel quality assurance asset to rate observational comparative effectiveness research studiesSix key development phases of RELEVANTBack to article page